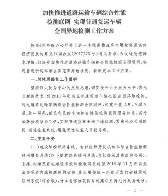
近日,交通运输部办公厅印发了《加快推进道路运输车辆综合性能检测联网 实现普通货运车辆全国异地检测工作方案》的通知,重点要求各省建立综检联网系统,并在2019年底前实现普通货运车辆全国异地审验。
2018年11月底上线省内综检联网系统

《通知》中指出,各省将会在2018年11月底上线省内综检联网系统,而处在未建、拟建、正在建设的省份将先应用交通运输部统一组织开发的省级综检联网系统,待该省综检联网系统建成后再进行数据迁移。


强制:2018年11月底实现普通货车省内异地年检
重点:不管是使用省内自己开发的系统还是交通运输部统一开发的系统,所有省份都会在2018年11月底实现普通货运车辆的省内异地检测。
2019年元旦起不需另行提供纸质检测报告单

2019年1月1日起,车籍地交通运输主管部门在办理普通货运车辆年度审验时,应当采取在线获取车辆检测报告等信息,原则上不需要车辆审验申请人另行提供纸质检测报告单。
2019年底前实现普通货车全国异地审验
在完成省内异地审验的前提下,2019年底前将实现普通货运车辆全国异地审验。
本《通知》中提到的政策方案具体实施节点如下:
2018年10月底前,完成部建升级综检联网系统开发建设,并部署上线试运行(已完成)
2018年11月5日前,各省级交通运输主管部门制定印发本省份实施方案,明确建设方式及工作时间节点,并及时报部。(已完成)
2018年11月底前。完成辖区内检验检测机构与省级综检联网系统数据联网;省级综合检测联网系统与部级综合检测联网系统进行数据对接。(即将完成)
2018年12月底前。全国31个省份全部检验检测机构实现综合检测数据全国联网。(即将完成)
京公网安备11010202008536号