悉数召回历史,因燃油箱存在缺陷进行安全调查返厂的例子在汽车行业时有发生。车辆的燃油箱缺陷容易导致油液泄漏,在发生碰撞的时候,甚至导致车辆着火爆炸事故。而燃油系统产业链不止包括油箱系统,还包括油轨、燃油泵、ecu以及燃油滤清器。

从燃油箱说起,一般指汽车用来贮存液体燃料的容器,包含燃油箱盖、进气阀、安全阀,不包含供油系统的其他部分。主要是为汽车燃油系统提供燃料,确保燃油系统顺利运行。
从燃油箱的发展史来看,严格的排放标准是燃油箱技术发展的重大推动力。1967年保时捷公司开始塑料燃油箱研发;70年代美国,日本先后开始使用塑料油箱;80年代,欧洲产生出第一只铝合金燃油箱,到如今,从塑料燃油箱的普及和金属高端燃油箱的研发难度来看,塑料燃油箱依然是主流。

值得注意的是,塑料燃油箱主要分为单层塑料燃油箱和多层塑料燃油箱,由于多层塑料燃油箱有阻隔层,所以其抗燃油渗透能力更强,是当前世界上最环保的燃油箱,因此,多层塑料燃油箱也被认为是未来乘用车的主流方向。

目前常用的多层塑料燃油箱一般为六层,如上图所示其结构是:从内到外分为内层HDPE 、粘结层、阻隔层、粘结层、回料层、外层HDPE。日益提升的环保化和轻量化要求,使塑料燃油箱的需求不断增加。除此以外,多层共挤技术的进步,使塑料燃油箱的性能优势日益凸显。

所谓HDPE即高密度聚乙烯材料,随着汽车往环保节能的方向发展,塑料燃油箱凭借诸多优势己成为市场主流,同时也带动了其原材料和设备的发展,从汽车行业HDPE渗透率可以看出。这方面的主流玩家主要包括Basell、IPQ、Tatol、Llips、JPE、齐鲁石化、中国科学院化工研究所、中石化北京化工研究院、辽阳石油化纤等。

随着汽车销量的增长,购置税的政策的刺激、居民的生活水平大幅提高对汽车的需求逐步提高,国家对节能减排的支持力度不断增加,对汽车和燃油箱的环保要求不断提高,预计未来燃油箱的市场将进一步增长。

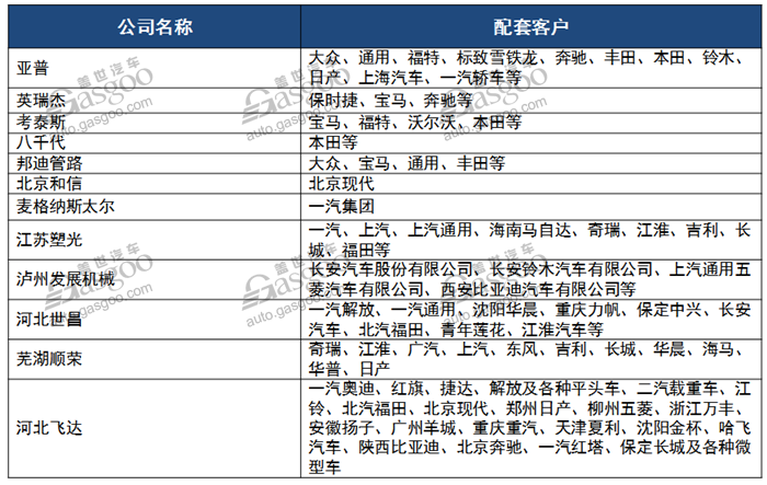
盖世汽车研究院发现,我国燃油箱市场呈现“一超多强”的竞争格局:一超指亚普汽车;多强指英瑞杰,江苏塑光,考斯泰,邦迪管路,八千代等。

除了上图的表格以外,盖世汽车通过采供信息库整理了配套清单,包括燃油箱供应商清单、燃油泵供应商清单、ecu供应商清单、燃油滤清器供应商清单、油轨供应商清单及配套,完整的PDF文档可扫描下方的二维码获取。
京公网安备11010202008536号